
1.学院简介
开云app登录入口历史悠久,底蕴深厚,前身为1985年成立的湖北大学经济管理系。现开设有国际经济与贸易、经济学、金融学、会计学、人力资源管理、工商管理、市场营销、大数据管理与应用8个本科专业。其中,国际经济与贸易、人力资源管理、市场营销、金融学专业为国家一流本科专业建设点。
学院现拥有理论经济学一级学科博士点和博士后流动站,理论经济学和工商管理两个一级学科硕士点,金融学二级学科硕士点,工商管理(MBA)、国际商务、金融、会计四个专业学位硕士点。其中,理论经济学为省级重点(特色)学科,工商管理为省级重点(培育)学科。
学院师资优良,现有教职工147人,其中专任教师110人,博士后9人。专任教师中,教授26人,副教授47人,国家及省级人才项目获得者23人次。
学院坚持社会主义办学方向、贯彻落实立德树人根本任务,始终把人才培养质量放在首位,将创新创业教育贯穿于人才培养全过程、融入到专业教育中。近几年在“互联网+”大学生创新创业大赛等竞赛中取得优异成绩。
学院积极承办“构建高水平对外开放新高地暨首届中部智库论坛”、“第六届环境技术经济前沿论坛”等高水平学术会议;多次邀请国内外专家学者来校进行学术指导和学科规划指导,推动科研团队建设等,不断提高科研创新能力和社会服务水平。学院教师积极开展开云(中国),近五年,承担包括国家社科基金重大、重点项目在内的国家课题项目23项,科技部重点研发项目1项,省部级等纵向科研项目100余项,出版专著、编著、教材30多部,在《经济研究》《管理世界》《中国管理科学》《世界经济》等国内外重要学术期刊发表论文370多篇,获批教育部人文社科优秀成果奖、湖北省人文社科优秀成果奖等省级以上奖励10项。
学院现拥有工信部校企协同就业创业创新示范实践基地1个、湖北省人文社科重点研究基地2个、武汉市软开云(中国)基地1个,中国农业碳减排碳交易研究中心、湖北大健康产业研究院、湖北区域发展研究院、《咨询与决策》杂志编辑部等机构。
学院知名校友众多,美誉度高,涉及政界、商界、教育界等多个领域。商学院面向全球吸纳优质学生,目前共有本科生约2000人,留学生、研究生900余名在学院深造学习。
2.学科方向
理论经济学
应用经济学
管理科学与工程
工商管理
农林经济管理
图书情报与档案管理
信息与通信工程
计算机科学与技术
测绘科学与技术
心理学
数学
3.岗位要求
(一)高层次人才
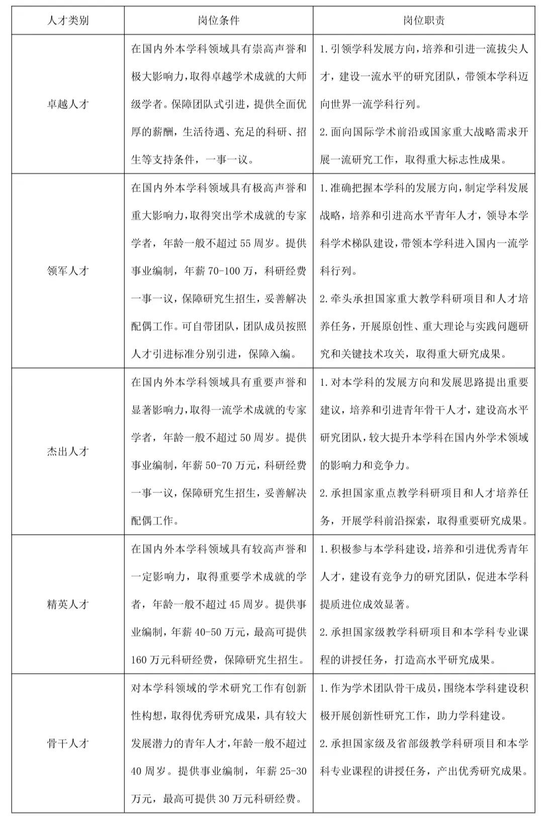
学校设有卓越人才、领军人才、杰出人才、精英人才、骨干人才共5类人才岗位。

(二)专任教师
1.学历:
海内外高水平大学、科研院所毕业的博士研究生。
2.年龄:
教授50周岁及以下(1973年1月1日以后出生)
副教授40周岁及以下(1983年1月1日以后出生)
博士35周岁及以下(1988年1月1日以后出生)。
(三)博士后
1.基本条件:
(1)拥护党的路线方针政策,具有良好的政治素质和道德品行,遵纪守法,身心健康。
(2)近三年在海内外获得博士学位;年龄在35周岁及以下。
(3)具备较高的科研水平和创新精神,在站期间能够独立开展博士后研究工作。
2.进站流程:
(具体要求见湖北大学人事处主页“博士后管理”栏)
(1)申请者将《湖北大学博士后申请表》和反映本人学术水平及科研能力的材料发送至商学院办公室邮箱。
( 邮箱:hubusxy@hubu.edu.cn)
(2)学院经过考核,确定接收意向后组织博士后准备相应纸质申请材料并报送博管办审核。
(3)校博管办审核通过后报省博管办审批。
(4)经省博管办批准后,办理报到入职(进站)手续。
4.支持待遇
1.高层次人才岗位
卓越人才、领军人才、杰出人才、精英人才、骨干人才。学校和学院对照各类人才入选条件给予相应支持待遇。具体实行一人一议。
2.青年才俊
对研究成果突出的优秀青年人才,在签订目标明确的聘用合同后,学院可给予一定的科研启动费。具体实行一人一议。
5.应聘方法
应聘者可通过湖北大学招聘系统填写应聘申请表。
湖北大学招聘系统:
http://zhaopin.hubu.edu.cn/product/recruit/website/RecruitIndex.jsp?FM_SYS_ID=hbdx
6.联系方式
学院网站:/
通讯地址:湖北省武汉市武昌区友谊大道368号
邮编:430062
联系电话:027-88663071
联系人:王老师
招聘邮箱:hubusxy@hubu.edu.cn